En bref
La gestion des arrêts de travail est le processus le plus fréquent et le plus sensible dans la relation entre une institution de prévoyance et ses participants (salariés couverts). Aujourd’hui encore largement traité par courrier postal dans de nombreuses IPs, ce processus génère des délais incompressibles, un volume élevé d’appels entrants et des coûts de traitement unitaire importants.
La digitalisation de ce parcours — déclaration en ligne, upload de pièces justificatives, suivi de dossier en temps réel, intégration au SI de gestion des prestations — réduit les coûts de traitement de 30 à 40 % et améliore le NPS de 15 à 20 points. Elle concerne trois types de situations distinctes : le participant actif en premier arrêt, le pensionné en arrêt longue durée, et les cas de prolongation ou rechute qui impliquent des règles de gestion spécifiques. Le budget d’un projet complet est de 40 000 à 80 000 € HT selon la complexité du SI de gestion existant.
-30 à 40 %
Réduction des coûts de traitement unitaire
+15 à 20 pts
Amélioration du NPS des participants
40–80k€
Budget indicatif HT — projet complet
Un participant de 43 ans se retrouve en arrêt de travail suite à un épuisement professionnel. Il sait qu’il est couvert par sa prévoyance collective — son employeur le lui a dit lors de son embauche. Mais il ne sait pas exactement ce qu’il touche, à partir de quand, ni comment faire valoir ses droits. Il essaie de contacter son institution de prévoyance par téléphone. Il attend. On lui dit d’envoyer son arrêt de travail par courrier, accompagné de ses trois derniers bulletins de salaire et d’une attestation de la Sécurité sociale. Il poste tout ça un mercredi. Une semaine plus tard, pas de nouvelles. Il rappelle. Le dossier est en cours d’instruction. Il rappelle encore.
Ce scénario se répète des milliers de fois chaque année dans les institutions de prévoyance françaises. Ce n’est pas une question de mauvaise volonté des équipes — c’est la conséquence directe d’un processus conçu dans un monde sans internet, qui n’a pas été fondamentalement repensé depuis. La digitalisation du parcours arrêt de travail n’est pas un chantier de modernité pour faire bien paraître — c’est une réponse opérationnelle à un problème réel, avec un ROI mesurable et des bénéfices concrets des deux côtés de la relation.
Cet article est un article satellite de notre guide pilier sur la digitalisation des IPs — Refonte de site et digitalisation d’une institution de prévoyance : enjeux, projets prioritaires et budget 2026.
Le parcours traditionnel : pourquoi il craque
Dans le processus traditionnel, la déclaration d’un arrêt de travail suit une séquence entièrement manuelle. Le participant envoie son arrêt par courrier, parfois sans connaître exactement la liste des pièces requises — ce qui génère dès le départ des dossiers incomplets. Le courrier arrive à l’IP deux à trois jours plus tard. Il est scanné, associé manuellement au bon dossier dans la GED, puis enregistré dans le système de gestion des prestations. Un gestionnaire prend en charge le dossier, vérifie la complétude des pièces, calcule la franchise applicable, vérifie les droits du participant selon son contrat, et déclenche le versement des indemnités journalières.
Entre l’envoi du courrier par le participant et le premier versement d’indemnités, dix à quinze jours peuvent s’écouler. Pendant tout ce temps, le participant — souffrant, stressé financièrement — n’a aucune visibilité sur son dossier. Il appelle. Il rappelle. Chaque appel représente un coût de traitement supplémentaire et une dégradation supplémentaire de son expérience. Et chaque ressaisie manuelle est une opportunité d’erreur : une date transcrite incorrectement, un contrat mal identifié, une franchise mal calculée.
Un irritant structurel, pas conjoncturel. Le problème n’est pas le volume de dossiers ni la qualité des équipes de gestion. C’est l’architecture du processus elle-même, conçue autour du courrier postal et de la saisie manuelle. Aucune optimisation de l’existant ne peut résoudre structurellement ce problème — seule une refonte du parcours par le digital le peut.

Le formulaire d’arrêt de travail – Un point de friction majeur
La complexité métier : ce que le parcours digital doit modéliser
Un arrêt de travail n’est jamais un événement simple. C’est un processus qui peut évoluer selon plusieurs schémas, chacun déclenchant des règles de gestion différentes. Avant de concevoir la moindre maquette, il est indispensable de cartographier exhaustivement ces cas — c’est le travail préalable le plus important du projet.
Les trois situations principales
- L’arrêt initial est le cas le plus simple : un participant actif déclare un premier arrêt de travail. La franchise s’applique intégralement selon les termes du contrat (3, 7 ou 30 jours selon les garanties souscrites). Les droits sont calculés à partir du salaire de référence défini dans le contrat collectif de l’entreprise adhérente.
- La prolongation intervient quand l’état de santé ne s’améliore pas. Le participant renvoie un arrêt de prolongation — qui doit être rattaché au dossier ouvert, sans ré-application de la franchise déjà consommée. Le SI doit reconnaître automatiquement qu’il s’agit d’une prolongation et non d’un nouvel arrêt, ce qui ne va pas de soi quand le participant reçoit un nouveau document de sa médecine du travail.
- La rechute est techniquement le cas le plus sensible. Si le participant reprend le travail puis rechute dans un délai défini par le contrat (souvent 30 jours), la rechute est traitée dans la continuité du premier arrêt — sans nouvelle franchise. Passé ce délai, c’est un nouvel arrêt avec une nouvelle franchise. Cette distinction, invisible pour le participant, est déterminante pour le calcul de ses droits.
Les profils : participants actifs vs pensionnés
Un participant actif en arrêt de travail et un pensionné en situation d’invalidité longue durée ont des besoins et des parcours radicalement différents. Le pensionné — dont la prévoyance est activée durablement — n’a pas à déclarer un arrêt de travail : il est suivi dans le cadre de son dossier d’invalidité, avec des obligations périodiques spécifiques (notamment les déclarations annuelles de ressources qui permettent à l’IP de vérifier l’éligibilité continue à la rente). Ces deux profils doivent être segmentés dès l’authentification sur l’espace digital — afficher à un pensionné le formulaire de déclaration d’arrêt de travail est une erreur de conception aussi grave que lui cacher ses droits.
Collectif vs individuel : deux logiques distinctes
Les IPs qui gèrent à la fois de la prévoyance collective (contrats d’entreprise) et de la prévoyance individuelle affrontent une complexité supplémentaire. En collectif, les règles sont standardisées par contrat d’entreprise — l’adhérent (l’employeur) a souscrit un contrat qui s’applique uniformément à l’ensemble de ses salariés participants. En individuel, chaque participant a son propre contrat avec ses options, ses exclusions et ses franchises personnalisées. Le SI de gestion doit gérer simultanément ces deux logiques, et le parcours digital doit les refléter sans exposer cette complexité au participant.
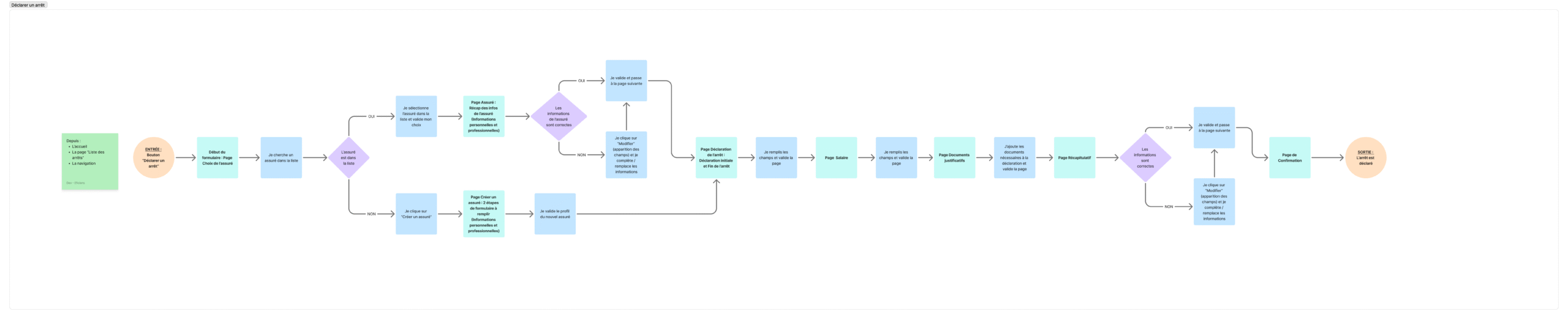
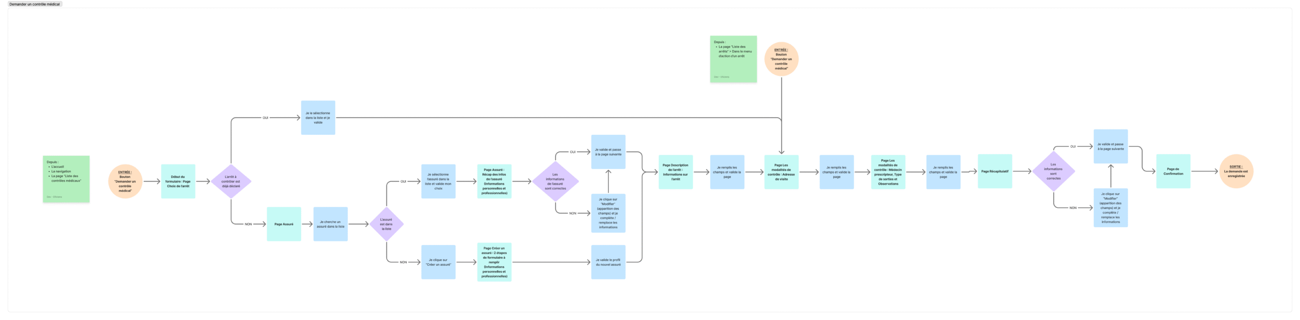
Le user flow avant la maquette. Cartographier exhaustivement tous les cas — premier arrêt, prolongation, rechute, arrêt pour maladie professionnelle, accident du travail, prévoyance individuelle vs collective — est le travail préalable le plus important du projet. Un UX designer qui commence à maquetter sans cette cartographie produit des interfaces qui n’adressent que 60 % des situations réelles. Les 40 % restants remontent comme anomalies en recette ou, pire, comme bugs en production.

User flow – Arrêt de travail (clic pour visualiser le PNG HD)

User flow – Contrôle médical (clic pour visualiser le PNG HD) – Clic droit pour télécharger
L’architecture d’un parcours digital arrêt de travail
Le parcours digital de déclaration et de suivi des arrêts de travail s’articule autour de cinq composants techniques interdépendants, dont la qualité d’intégration détermine la valeur finale du projet.

1. Le formulaire de déclaration intelligent
Le formulaire de déclaration est le point d’entrée du parcours. Il doit être conçu selon un principe de progressive disclosure : ne demander que ce dont on a besoin à chaque étape, dans l’ordre qui minimise la friction cognitive pour un participant qui se sait souffrant. Les données disponibles dans le système — identité, contrat, employeur, historique d’arrêts — doivent être pré-remplies automatiquement. Le formulaire doit identifier en temps réel le type de déclaration (premier arrêt, prolongation ou rechute) à partir de la date saisie et de l’historique du dossier, et adapter dynamiquement les champs affichés. Un participant qui prolonge son arrêt ne doit pas ressaisir ses informations personnelles ni voir les champs relatifs à la franchise, déjà consommée.
2. La gestion documentaire intégrée
L’upload des pièces justificatives est souvent le point de friction le plus important du parcours côté participant. La liste des documents requis doit être affichée clairement et contextualisée — pas une liste générique de neuf pièces dont six ne s’appliquent pas à son cas. Le système doit accepter les formats courants (JPEG, PDF, PNG), proposer une capture photo directement depuis le smartphone, et confirmer instantanément la bonne réception de chaque pièce. Côté IP, chaque document uploadé doit être automatiquement associé au bon dossier dans la GED, indexé et disponible pour le gestionnaire sans aucune manipulation manuelle.
3. Le suivi de dossier en temps réel
Une fois la déclaration envoyée, le participant doit pouvoir consulter à tout moment l’état de son dossier : reçu, en cours d’instruction, pièces manquantes, validé, versement programmé. Chaque changement de statut doit déclencher une notification (email, SMS selon les préférences) qui informe le participant sans qu’il ait besoin d’appeler. Ce suivi en temps réel est le composant qui a le plus d’impact sur la réduction des appels entrants — les données opérationnelles montrent que 60 à 70 % des appels reçus par les services de gestion sont des demandes de statut qui pourraient être self-service.
4. Les intégrations SI : le poste de risque principal
C’est là que la plupart des projets sous-estiment la complexité. Le parcours digital doit s’intégrer avec au minimum trois systèmes :
- Le SI de gestion des prestations — souvent un système propriétaire ou un progiciel sectoriel (Neopolia, développements maison) qui n’a pas été conçu pour exposer des API. La définition du contrat d’interface est une étape critique qui doit impliquer les équipes SI internes dès le cadrage du projet.
- La GED (Gestion Électronique des Documents) — pour le stockage, l’indexation et l’association des pièces justificatives aux dossiers.
- Le référentiel participants — pour identifier et authentifier le participant, récupérer ses données contractuelles et l’historique de ses droits.
La qualité de ces intégrations conditionne la valeur réelle du projet. Un parcours digital qui ne communique pas avec le SI de gestion n’est qu’une interface de collecte — les documents uploadés doivent être traités manuellement en aval, et les gains opérationnels sont nuls.
5. La conformité DORA et RGPD
Un parcours de déclaration d’arrêt de travail collecte et traite des données de santé — les plus sensibles au sens du RGPD. Le consentement explicite doit être recueilli, les données chiffrées en transit et au repos, les accès journalisés. La directive DORA, applicable depuis janvier 2025, impose par ailleurs des exigences de résilience sur les systèmes qui déclenchent des versements de prestations : plan de continuité documenté, sauvegardes testées, procédures de basculement en cas d’indisponibilité. Ces contraintes ne sont pas des options à traiter après la livraison — elles doivent être intégrées dès la phase de conception.
Ce que ça change concrètement : avant / après
| Étape | Parcours traditionnel | Parcours digitalisé | Gain |
|---|---|---|---|
| Déclaration | Courrier postal avec pièces justificatives | Formulaire en ligne + upload depuis smartphone | Délai : 5–10 jours → immédiat |
| Réception du dossier | Scan manuel + saisie dans la GED et le SI | Alimentation automatique GED et SI | Élimination de la ressaisie et des erreurs |
| Complétude du dossier | Appel sortant du gestionnaire si pièces manquantes | Notification automatique + relance digitale | Réduction du temps gestionnaire |
| Suivi pour le participant | Appel entrant au service client | Statut consultable en ligne + notifications push | −60 à 70 % d’appels entrants sur ce motif |
| Délai de versement IJ | 10–15 jours après envoi du courrier | 3–5 jours après déclaration en ligne | Satisfaction participant fortement améliorée |
| Coût de traitement unitaire | Base 100 | 60 à 70 (estimation) | −30 à 40 % |
Retours d’expérience : ADIS et IPECA
Les institutions de prévoyance qui ont franchi le pas de la digitalisation de leurs parcours arrêt de travail avec les meilleurs résultats sont celles qui ont traité ce projet comme un projet de transformation — pas comme un projet de développement web.
ADIS, filiale d’AXA spécialisée dans la gestion des contrats AGIPI, a engagé Eficiens dans une mission de benchmarking préalable à la digitalisation du parcours arrêt de travail. Intégré aujourd’hui sous forme de « parcours messagerie » le faible usage d’une déclaration digitalisée en montre ses limites. Il fallait donc réagir.
IPECA, institution de prévoyance du secteur aéronautique couvrant les salariés d’Airbus, Dassault Aviation, Onera et MBDA, a également engagé la transformation digitale de ses parcours de gestion face à des volumes importants d’arrêts de travail à traiter et à des attentes croissantes de réactivité de la part de adhérents habitués aux standards digitaux du secteur aéronautique.
Les IPs qui réussissent leur transformation digitale sur les parcours arrêt de travail sont celles qui investissent dans une architecture technique robuste où le portail participant, le système métier et la GED communiquent de façon fluide et bidirectionnelle. L’investissement est rapidement rentabilisé par les gains opérationnels et l’amélioration de l’expérience participant.
Comment parler de l’arrêt de travail au participant : les principes d’UX writing
La déclaration d’un arrêt de travail est un moment de vulnérabilité pour le participant. Il est souffrant. Il est potentiellement stressé financièrement. Il ne maîtrise pas le vocabulaire de la prévoyance — et ce n’est pas son rôle. Les interfaces digitales de ce parcours doivent appliquer des principes d’écriture radicalement différents de ceux utilisés dans les back-offices ou les documents contractuels.
- Remplacer le jargon par des mots courants. « Indemnité journalière complémentaire » devient « ce que vous recevez chaque jour d’arrêt ». « Franchise contractuelle » devient « les premiers jours non indemnisés selon votre contrat ».
- Traduire en euros, pas en pourcentages. « 70 % du salaire net de référence » signifie peu. « Environ X € par mois si votre salaire est de Y € » est compréhensible immédiatement.
- Confirmer à chaque étape. Chaque action du participant doit être confirmée explicitement — « Votre déclaration a bien été reçue. Votre gestionnaire vous contactera sous 48 heures si des pièces manquent. »
- Ne jamais laisser le participant sans visibilité. Un dossier sans statut visible génère de l’anxiété et des appels. Même « en cours d’instruction » est mieux que le silence.
- Anticiper les questions. Intégrer des infobulles ou des FAQ contextuelles sur les étapes qui génèrent habituellement des incompréhensions : qu’est-ce que la franchise, comment se calcule l’indemnité, quand sera effectué le premier versement.

Comment phaser le projet
Un projet de digitalisation du parcours arrêt de travail ne se livre pas en une seule fois. Le phasage recommandé par Eficiens distingue trois niveaux de maturité, chacun apportant de la valeur indépendamment des suivants.
Phase 1 — Déclaration en ligne et upload des pièces (6 à 8 semaines). Formulaire de déclaration, upload sécurisé des justificatifs, confirmation de réception. Intégration GED. C’est la phase qui réduit immédiatement les délais et les volumes de courrier entrant. ROI rapide, complexité SI modérée.
Phase 2 — Suivi de dossier en temps réel (4 à 6 semaines). Tableau de bord participant avec statut du dossier, notifications email et SMS, relance automatique en cas de pièces manquantes. C’est la phase qui réduit les appels entrants. Nécessite une intégration avec le SI de gestion pour exposer les statuts en temps réel.
Phase 3 — Automatisation du traitement (8 à 12 semaines). Pré-qualification automatique des dossiers simples, calcul de franchise, déclenchement automatique des versements pour les cas standard. C’est la phase avec le ROI le plus élevé et les intégrations SI les plus profondes. Elle nécessite une maturité technique du SI et une phase pilote rigoureuse avant déploiement général.
Questions fréquentes sur la digitalisation des arrêts de travail
Pourquoi digitaliser le parcours arrêt de travail est-il prioritaire pour une IP ?
L’arrêt de travail est la transaction la plus fréquente et la plus émotionnellement chargée entre une IP et ses participants. Le traitement manuel génère des délais pendant lesquels le participant — souffrant — n’a aucune visibilité sur son dossier. La digitalisation réduit les coûts de traitement de 30 à 40 % et améliore le NPS de 15 à 20 points. C’est également le chantier qui génère le plus d’appels entrants évitables au service client — 60 à 70 % des appels sur ce motif sont des demandes de statut qui pourraient être traitées en self-service.
Quelles sont les principales difficultés techniques d'un tel projet ?
Les trois difficultés principales sont : la connexion au SI de gestion des prestations (souvent un système propriétaire peu ouvert aux API), la modélisation des règles métier complexes (franchises, rechutes, prolongations, gestion simultanée collectif et individuel), et l’intégration GED avec association automatique des pièces justificatives au bon dossier. La cartographie préalable et exhaustive de tous les cas métier — le user flow — est le travail le plus important du projet et celui qui conditionne la qualité de tout ce qui suit.
Combien coûte la digitalisation du parcours arrêt de travail pour une IP ?
La digitalisation complète — déclaration en ligne, suivi de dossier, gestion documentaire et intégrations SI — représente un investissement de 40 000 à 80 000 € HT selon la complexité du SI de gestion existant. Ce budget est généralement amorti en 18 à 24 mois grâce à la réduction des coûts de traitement unitaire et à la diminution des appels entrants. Les projets qui dépassent ce budget sont généralement ceux où le SI de gestion nécessite des travaux préalables d’ouverture des API non anticipés lors du cadrage.
Faut-il prévoir un parcours différent pour les participants actifs et les pensionnés ?
Oui, absolument. Un participant actif qui déclare un premier arrêt de travail a un parcours très différent d’un pensionné qui suit son dossier d’invalidité longue durée. Les données affichées, les formulaires disponibles et les documents accessibles sont distincts. L’espace digital doit segmenter ces deux profils dès l’authentification. Afficher à un pensionné le formulaire de déclaration d’arrêt de travail est une erreur de conception qui génère confusion et appels entrants.
La conformité DORA impacte-t-elle ce type de projet ?
Oui directement. Un parcours de déclaration d’arrêt de travail en ligne collecte des données de santé et déclenche des versements de prestations — c’est un système critique au sens de DORA. Les exigences concrètes sont : PCA/PRA documenté et testé, sauvegardes des données régulières et vérifiées, historique complet des transactions, procédures de continuité en cas d’indisponibilité. Ces exigences ne s’ajoutent pas en fin de projet — elles s’intègrent dès la conception.
Si vous nous contactiez pour échanger sur vos enjeux de gestion des AT ?
Tous les détails sur notre page contact ou en visio ci-dessous